365在线体育投注官网-beat365在线体育有限公司
首页
公司概况
公司简介
组织架构
领导分工
机构职责
下属企业
大事记
公司项目
业务领域
新闻中心
公司要闻
媒体聚焦
党建工作
基层党建
党风廉政
群团工作
清风高速
不忘初心、牢记使命
企业文化
使命愿景
文明服务
员工风貌
活动培训
VI手册
信息公开
基本信息
公示公告
公司OA登录
当前位置:
首页
/
信息公开
/
公示公告
文章详情
发布时间:
2021-08-04 15:53
来源:
昆明市高速公路建设开发股份有限公司
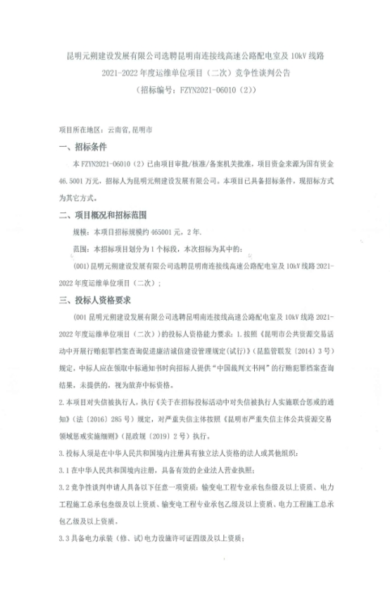
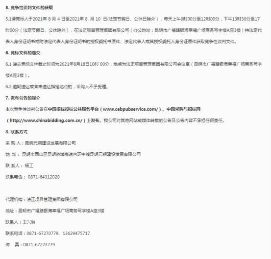
昆明元朔建设发展有限公司选聘昆明南连接线高速公路配电室及10kV线路2021-2022年度运维单位项目(二次)竞争性谈判公告